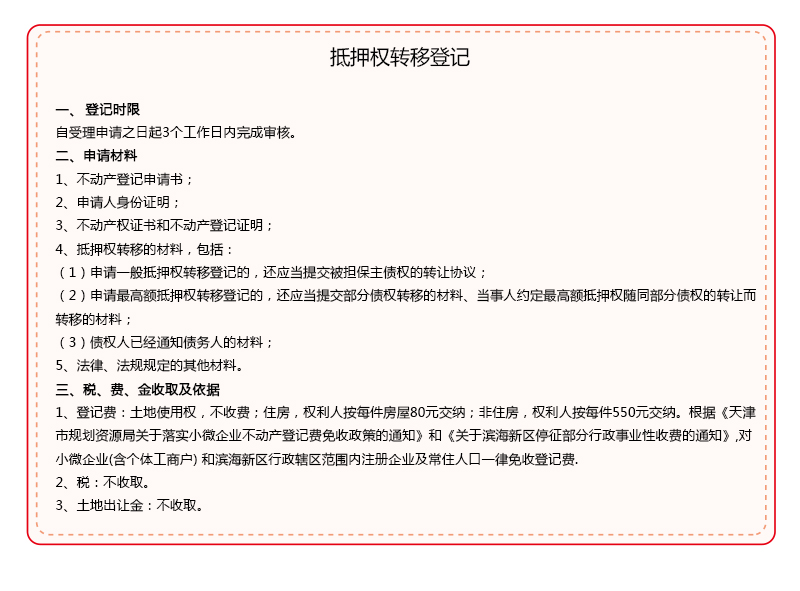
抵押权转移登记
发布日期: 2020-08-07 11:19     
字号:
  • 分享:
  • 扫一扫在手机打开当前页



    checktaskdate=&unchecktaskdate=&titleformatstring=False_False_False_&thirdtitle=&Check_IsAdmin=True&Check_UserName=jiweiran&Check_CheckDate=2020/8/7 11:20:01&Check_Reasons=
    全国各省市政府网站
    天津市各区政府网站
    滨海新区政府系统网站
    重点链接