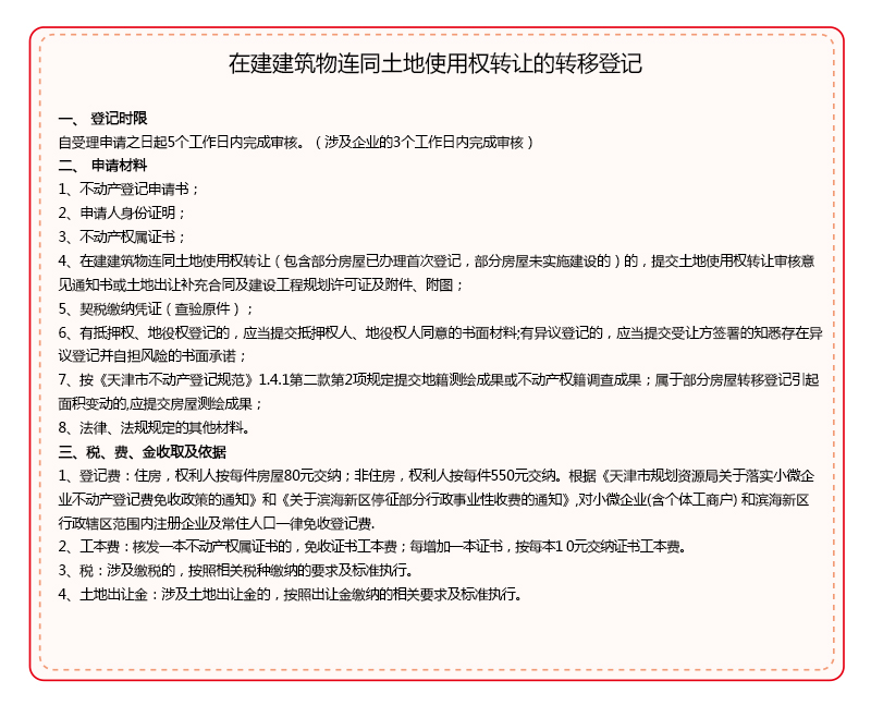
在建建筑物连同土地使用权转让转移登记
发布日期: 2020-08-07 11:22     
字号:
  • 分享:
  • 扫一扫在手机打开当前页



    checktaskdate=&unchecktaskdate=&ssbm=&fromcontentid=&enddate=&thirdtitle=&titleformatstring=False_False_False_&check_isadmin=True&check_username=jiweiran&check_checkdate=2020/8/7 11:23:31&check_reasons=
    全国各省市政府网站
    天津市各区政府网站
    滨海新区政府系统网站
    重点链接